Шановні клієнти!
Через часті відключення світла та високе сезонне навантаження терміни відвантажень можуть зміщуватись на 1–5 днів залежно від продукції.
Раздел «Технические требования» стал более удобным и информативным

Раздел «Технические требования» стал более удобным и информативным

05.05.2017

Для чего нужен раздел «Технические требования»? Каждая типография имеет свои требования к подготовки макетов в печать. Например, есть размеры печатного продукта, которые способствуют максимально выгодно разместить листовку или флаер на печатном листе, так как даже 5 мм играют большую роль. Или необходимо создать макет для печати блокнота, а специфика склейки на биндер не совсем понятна с технической точки зрения. В этом и другом случае информация о требованиях к оригинал-макету является очень важной и полезной.

На официальном сайте типографии Вольф (wolf.ua) внесли изменения в подачу информации о требованиях к оригинал-макетам. Теперь можно не только прочитать о том, какие основные и важные параметры нужно соблюдать при печати. Также, можно наглядно увидеть визуализацию параметров для печати каталогов, брошюр, флаеров, плакатов и другой полиграфической продукции. Также общие требования к цветопередачи, шрифтам, изображениям и другим компонентам макета оформлены в электронную флеш-книгу, которую можно листать с помощью мышки.

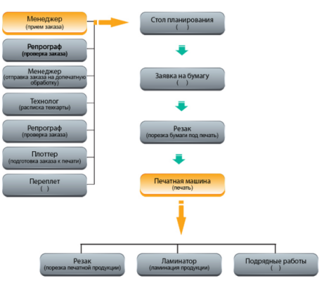
В разделе «Подготовка макетов» появилась анимационная схема прохождения заказа с момента запуска заказа менеджером до получения готового тиража. Вы можете наглядно увидеть все сложности допечатной подготовки, печати и послепечатной обработки.
Данная информация является достаточно познавательной и благодаря своему внешнему виду довольно интересная.

Добро пожаловать на наш официальный сайт и рады, если наша информация Вам будет полезна.

Следите за новостями в социальных сетях: